12. Architecture¶
12.1 Architecture diagram¶

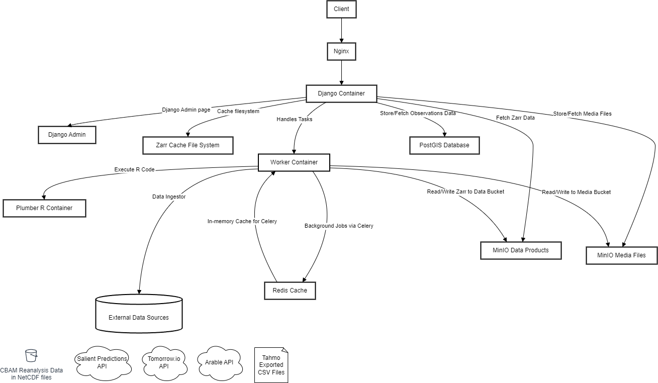
12.2 Data flow diagram¶

12.3 Data ingestors¶
12.3.1 CBAM historical reanalysis¶

Zarr structure for CBAM dataset:
<xarray.Dataset> Size: 160GB
Dimensions: (date: 4384, lat: 1205, lon: 841)
Coordinates:
* date (date) datetime64[ns] 35kB 2012-01-01 ... ...
* lat (lat) float64 10kB -27.0 -26.97 ... 16.03
* lon (lon) float64 7kB 21.78 21.82 ... 51.99 52.03
Data variables:
average_solar_irradiance (date, lat, lon) float32 18GB dask.array<chunksize=(90, 300, 300), meta=np.ndarray>
max_day_temperature (date, lat, lon) float32 18GB dask.array<chunksize=(90, 300, 300), meta=np.ndarray>
max_night_temperature (date, lat, lon) float32 18GB dask.array<chunksize=(90, 300, 300), meta=np.ndarray>
max_total_temperature (date, lat, lon) float32 18GB dask.array<chunksize=(90, 300, 300), meta=np.ndarray>
min_day_temperature (date, lat, lon) float32 18GB dask.array<chunksize=(90, 300, 300), meta=np.ndarray>
min_night_temperature (date, lat, lon) float32 18GB dask.array<chunksize=(90, 300, 300), meta=np.ndarray>
min_total_temperature (date, lat, lon) float32 18GB dask.array<chunksize=(90, 300, 300), meta=np.ndarray>
total_evapotranspiration_flux (date, lat, lon) float32 18GB dask.array<chunksize=(90, 300, 300), meta=np.ndarray>
total_solar_irradiance (date, lat, lon) float32 18GB dask.array<chunksize=(90, 300, 300), meta=np.ndarray>
12.3.2 Salient seasonal forecast¶

Zarr structure for Salient dataset:
<xarray.Dataset> Size: 11GB
Dimensions: (ensemble: 50, forecast_day_idx: 91, forecast_date: 2,
lat: 174, lon: 123)
Coordinates:
analog (ensemble, forecast_day_idx) datetime64[ns] 36kB dask.array<chunksize=(50, 20), meta=np.ndarray>
* ensemble (ensemble) int64 400B 0 1 2 3 4 5 6 ... 44 45 46 47 48 49
* forecast_date (forecast_date) datetime64[ns] 16B 2024-09-04 2024-09-09
* forecast_day_idx (forecast_day_idx) int64 728B 0 1 2 3 4 ... 86 87 88 89 90
* lat (lat) float64 1kB -27.12 -26.88 -26.62 ... 15.88 16.12
* lon (lon) float64 984B 21.63 21.88 22.13 ... 51.63 51.88 52.13
Data variables: (12/21)
precip (forecast_date, ensemble, forecast_day_idx, lat, lon) float32 779MB dask.array<chunksize=(2, 50, 20, 20, 20), meta=np.ndarray>
precip_anom (forecast_date, ensemble, forecast_day_idx, lat, lon) float32 779MB dask.array<chunksize=(2, 50, 20, 20, 20), meta=np.ndarray>
precip_clim (forecast_date, forecast_day_idx, lat, lon) float32 16MB dask.array<chunksize=(2, 20, 20, 20), meta=np.ndarray>
rh (forecast_date, ensemble, forecast_day_idx, lat, lon) float32 779MB dask.array<chunksize=(2, 50, 20, 20, 20), meta=np.ndarray>
rh_anom (forecast_date, ensemble, forecast_day_idx, lat, lon) float32 779MB dask.array<chunksize=(2, 50, 20, 20, 20), meta=np.ndarray>
rh_clim (forecast_date, forecast_day_idx, lat, lon) float32 16MB dask.array<chunksize=(2, 20, 20, 20), meta=np.ndarray>
... ...
tsi (forecast_date, ensemble, forecast_day_idx, lat, lon) float32 779MB dask.array<chunksize=(2, 50, 20, 20, 20), meta=np.ndarray>
tsi_anom (forecast_date, ensemble, forecast_day_idx, lat, lon) float32 779MB dask.array<chunksize=(2, 50, 20, 20, 20), meta=np.ndarray>
tsi_clim (forecast_date, forecast_day_idx, lat, lon) float32 16MB dask.array<chunksize=(2, 20, 20, 20), meta=np.ndarray>
wspd (forecast_date, ensemble, forecast_day_idx, lat, lon) float32 779MB dask.array<chunksize=(2, 50, 20, 20, 20), meta=np.ndarray>
wspd_anom (forecast_date, ensemble, forecast_day_idx, lat, lon) float32 779MB dask.array<chunksize=(2, 50, 20, 20, 20), meta=np.ndarray>
wspd_clim (forecast_date, forecast_day_idx, lat, lon) float32 16MB dask.array<chunksize=(2, 20, 20, 20), meta=np.ndarray>
12.3.3 Tomorrow.io short-term forecast¶

Zarr structure for Tomorrow.io dataset:
<xarray.Dataset> Size: - GB
Dimensions: (forecast_date: 2, forecast_day_idx: 15, lat: 174, lon: 123)
Coordinates:
* forecast_date (forecast_date) datetime64[ns] 16B 2024-09-04 2024-09-05
* forecast_day_idx (forecast_day_idx) int64 728B 0 1 2 3 4 ... 11 12 13 14
* lat (lat) float64 1kB -27.12 -26.88 -26.62 ... 15.88 16.12
* lon (lon) float64 984B 21.63 21.88 22.13 ... 51.63 51.88 52.13
Data variables: (12/21)
total_rainfall (forecast_date, forecast_day_idx, lat, lon) float32 -MB dask.array<chunksize=(15, 15, 150, 110), meta=np.ndarray>
total_evapotranspiration_flux (forecast_date, forecast_day_idx, lat, lon) float32 -MB dask.array<chunksize=(15, 15, 150, 110), meta=np.ndarray>
max_total_temperature (forecast_date, forecast_day_idx, lat, lon) float32 -MB dask.array<chunksize=(15, 15, 150, 110), meta=np.ndarray>
min_total_temperature (forecast_date, forecast_day_idx, lat, lon) float32 -MB dask.array<chunksize=(15, 15, 150, 110), meta=np.ndarray>
precipitation_probability (forecast_date, forecast_day_idx, lat, lon) float32 -MB dask.array<chunksize=(15, 15, 150, 110), meta=np.ndarray>
humidity_maximum (forecast_date, forecast_day_idx, lat, lon) float32 -MB dask.array<chunksize=(15, 15, 150, 110), meta=np.ndarray>
humidity_minimum (forecast_date, forecast_day_idx, lat, lon) float32 -MB dask.array<chunksize=(15, 15, 150, 110), meta=np.ndarray>
wind_speed_avg (forecast_date, forecast_day_idx, lat, lon) float32 -MB dask.array<chunksize=(15, 15, 150, 110), meta=np.ndarray>
12.3.4 Tahmo ground observations¶

12.3.5 Arable ground observations¶

12.4 GAP Modules¶
12.4.1 SPW data flow diagram¶
